关于我们ABOUT US
公司简介
专注于全球财经新闻和投资动态,涵盖股市、基金、外汇、期货、加密货币等多个领域,提供深入的市场分析、投资策略及财务管理建议,帮助投资者抓住市场机会,实现长期财富增值。

产品展示PRODUCTS
-

01
F1阿塞拜疆站:维斯塔潘夺杆位称王,塞恩斯登上领奖台
-

02
羽毛球世锦赛女单决赛 陈雨菲带伤作战惜获亚军
-

03
乒乓球混团世界杯:国乒完胜克罗地亚 强势斩获四连胜
-

04
浓眉强势回归砍31+9 詹姆斯21+12+13助湖人终结76人5连败
新闻中心NEWS CENTER
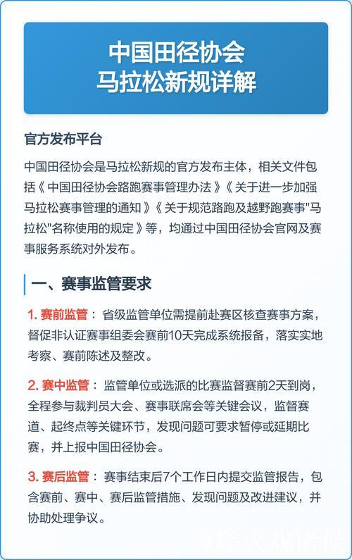
**前言**
在篮球赛季的关键时刻,上海男篮的核心球员洛夫顿因伤不得不退出比赛,这一突如其来的变故无疑为球队带来了巨大的挑战。对于一支正在全力冲击冠军的球队而言,主力球员的缺席意味着什么?本文将
斯诺克这项静默而绅士的运动中,总会在不经意的夜晚诞生新的故事 当吴宜泽在国际锦标赛的赛场上以10-6击败“巫师”约翰·希金斯拿下职业生涯分量极重的一冠时 不只是比分在记分牌上被写下 更像是中国新生代与
**前言**
2021赛季亚冠联赛小组赛,可谓是足球迷心中难以忘怀的盛宴。虽然每年都有精彩的对决,但这一赛季的表现尤其值得关注。随着各支球队在小组赛阶段展现出超凡的实力,一场场竞争激烈的比赛将粉
**勇士的未来光明与快船的冠军梦**
近年来,NBA联盟中的竞争愈发激烈,各大球队都在积极布局未来。而**徐静雨**作为一位深具洞见的篮球分析师,他对勇士与快船的未来分别做出了乐观预测。勇士
输给辽宁之后的新闻发布会上,广厦主教练王博的脸色依旧阴沉。这场原本被视作检验球队成色的强强对话,却在上半场就早早失衡,最终广厦以大比分不敌辽宁。坐在发布会席上的王博没有太多客套,开门见山地表达了对球队
F1英国站排位赛风云再起 维斯塔潘与迈凯伦的极限对决
银石赛道的天空总是带着一点戏剧性的灰色云层 而本次F1英国站排位赛更是把这种戏剧性放到了极致 在充满高速弯角与历史记忆的赛道上 维斯塔潘再一
联系我们
爱游戏娱乐
公司地址:贵州省六盘水市盘县羊场布依族白族苗族乡
联系电话:0871-9156362
传真:18823350875















